第二十四章 重力流沉积及沉积相
沉积物重力流是指泥、砂、砾混杂的,重力驱动的,悬浮搬运的高密度底流。浊流是重力流中的一种沉积类型。
Walker(1973)认为,浊流理论的提出是沉积学研究的一场革命。这个概念的提出始于瑞士学者福雷尔 ( Forel,1887)对当时流入日内瓦湖的罗纳河的研究。冰川融化携带大量的砂泥进入日内瓦湖后就不见了,他认为是因砂泥相对密度大,滑下去就成了密度底流 (浊流) 进入湖底。Daly(1936) 应用悬浮沉积物产生密度底流的观点来解释海底峡谷的成因,探讨了海底的侵蚀作用,第一次强调了浊流是一种侵蚀作用很强的水下流。Ph. H. Kuenen (1950) 赞同这种观点,并进行了一系列典型的水槽实验,证明了密度流存在的可能性和某些性质,发表具划时代意义的《浊流为形成递变层理的成因》一文,掀开了浊流研究新篇章。1929年加拿大南部格兰德滩发生7.2级地震以后,查出附近海底电缆折断的原因是浊流。在坡度为0.6%的大陆坡上,浊流平均流速达到20m/s( Heezen, 1952)。后来, 鲍玛 ( Bouma, 1962) 对复理石沉积进行了研究,概括出了反映浊流沉积特征的鲍玛层序,以此作为鉴定古代浊流沉积的重要证据。把递变层理解释为浊流成因,从而认识到在深海 (湖) 泥岩中沉积的粗碎屑物质是由高密度浊流搬运和堆积的,它们是浅水沉积的碎屑物质被搬进深水环境中再沉积的结果。
广义的浊积岩概念是泛指由各种重力流成因的沉积物所形成的沉积岩。沉积物重力流可划分为泥石流、颗粒流、液化沉积物流和浊流,在这里浊流只是重力流的一种类型,这是浊流的狭义含义。无论是在海洋还是在湖泊中,浊流都是沿水下斜坡或峡谷流动的、含大量砂泥并呈悬浮搬运的高密度底流,是一种非牛顿流体。
重力流沉积物的成因多种多样,重力流物质可以来自海底峡谷长轴向岸方向,又可以是进积三角洲前缘沉积物向前滑塌而成。平面形态可为扇形或长条状,形成的重力流沉积物可由砂砾岩组成,也可以泥岩沉积为主。
重力流沉积物与岩性油气藏勘探关系极为密切,是近期人们关注的重要沉积类型。特别是在勘探程度较高的沉积盆地中,将重力流沉积置于层序地层格架中,可有效地预测评价岩性圈闭。
第一节 沉积物重力流形成的基本条件和类型
一、形成条件
沉积物重力流是阵发性、短暂性快速沉积的,含大量悬浮物质的高密度流体,颗粒依赖于杂基支撑,呈整体块状运动并对斜坡或峡谷产生侵蚀作用。它们可以发生在陆上,也可发生在水下。形成沉积物重力流,一般需具备诸如构造背景、物源供给、沉积水深和地形坡度等方面的条件 (图24-1)。

(一) 较大的水深
较大的水深是水下重力流沉积物形成后不再被冲刷破坏的必要条件。重力流可形成于不同的沉积水深,但一般认为,重力流沉积水深是1500~1800m,最小水深100m,最深的是美国加利福尼亚岸外蒙特里深海扇,深达8000m。英国学者克林 ( Klein,1978) 则认为,形成重力流的最小水深是80m。Galloway (1996) 认为,重力流沉积主要位于大陆边缘陆棚坡折带的下倾方向深水地区。看来,足够的水深是相对而言,海洋与湖泊在这方面也有较大差异,在湖泊中,形成重力流的水深相对较浅。但无论何种沉积环境,水深的大小如何,其重力流沉积深度必须在风暴浪基面以下。
(二) 足够的坡度角和足够的密度差
沉积物浓度的差异、盐度和温度差异都可产生密度流。具有大量悬浮物质的重力流是一种密度流,有效的密度差与斜坡、重力作用相结合可驱使重力流沉积物不断向前流动。
足够的坡度角是造成沉积物不稳定和易受触发而作块体运动的必要条件,一般认为,最小坡度角为3°~5°,从表24-1可知,密西西比河三角洲的海底滑塌坡度角仅有0.5°。我国中、新生代断陷湖盆陡岸或缓岸都有重力流沉积物形成。计算结果表明,形成重力流的最小坡度角为2°~3°,只要重力流与湖水之间有足够密度差,就具备了形成重力流的充分条件。也就是说,重力流的密度对坡度有明显的补偿作用 ( Lothi,1981)。
表24-1 世界各地海底滑塌一览表 (据 Rupke, 1978)
| 地_点 | 坡度,(°) | 平均厚度, m | 最大厚度, m | 体积,m³ |
|---|---|---|---|---|
| 马格达来纳河三角洲 | 2 | 20 | 60 | 3×10⁸ |
| 密西西比河三角洲 | 0.5 | 10 | 20 | 4×10⁷ |
| 斐济苏瓦 | 3 | 30 | 100 | 1.5×10⁸ |
| 相模湾 | 11 | — | — | 7×1010 |
| 斯克里普峡谷 | 6~8 | 4 | 6 | 14×10⁵ |
| 基得纳伯斜坡 | 1~4 | 2.5 | 50 | 8×10⁹ |
| 大西洋格兰德滩 | 3 | 350 | — | 7.6×10¹¹ |
| 阿拉斯加瓦尔德兹 | 6 | — | — | 7.5×10⁷ |
| 罗卡尔上斜坡 | 2 | 265 | 332 | 3×1011 |
(三) 充沛的物源
充沛的物源也是形成沉积物重力流的物质基础和必要条件。大量的洪水注入的碎屑物质或火山喷发—喷溢物质以及浅水的碎屑物质和碳酸盐物质等,在其重力作用下向深水地区运动,为沉积物重力流提供了丰富的物质来源。
物源的成分决定重力流沉积物的类型。随着物源成分的变化,重力流沉积物类型也呈现有规律的变化,如陕西洛南上张湾罗圈组重力流沉积物由下部的碎屑流和颗粒流演化到上部的浊流,相应的碳酸盐物质成分减少、陆源碎屑物质成分增多,这是一个渐变的演化过程。
(四) 一定的触发机制
重力流沉积物的形成属于事件性沉积作用,其起因于一定的触发机制,诸如在洪水、地震、海啸巨浪、风暴潮和火山喷发等阵发性因素直接或间接诱发下,会导致块体流和高密度流的形成。除洪水密度流直接入海或人湖外,大多数斜坡带沉积物必须达到一定的厚度和重量,再经一定滑动、滑塌等触发机制,当重力的剪切力大于沉积物抗剪强度时,沉积物顺坡向下滑动,形成一定规模的沉积物重力流(图 24-2),如三角洲前缘沉积物滑塌形成的浊流沉积,就是由于三角洲前缘沉积坡度角不断增大而由重力作用诱导形成的(图 20-26)。
研究认为,大陆斜坡处的沉积物常常是不稳定的,在地震、海啸、风暴以及滑动、滑塌作用下,会造成大规模的水下滑坡,形成泥、砂、砾混杂的高密度重力流
二、基本类型
20世纪五六十年代是大量发现并研究浊流形成的阶段,20世纪 70年代强调沉积物重力流水动力学特征,20 世纪 90年代以来,开展了不同粒度、不同形态和不同成因类型浊流沉积与油气勘探开发之间关系的研究,特别是现今,重力流研究在微相特征、实验研究和岩性油气藏勘探等方面均取得了丰硕的成果。

根据重力流形成环境和成因特征,可将重力流划分为海相和陆相沉积物重力流两大类。
(一) 海相沉积物重力流
米德尔顿等( Middleton and Hampton, 1973, 1976) 按沉积物支撑机理把重力流划分为4个类型,即泥石流 (或碎屑流)、颗粒流、液化沉积物流和浊流。
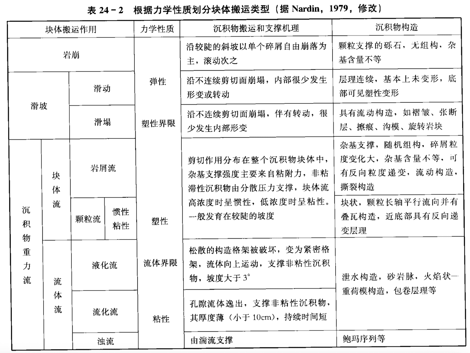
纳丁等 ( Nardin,1979)认为,无论陆源碎屑型或内源碳酸盐型沉积物重力流,从岩崩、滑坡、块体流到流体流,在力学性质上均可构成弹性、塑性、粘性块体运动过程的连续统一体 (表24-2)。
表24–2 根据力学性质划分块体搬运类型 (据 Nardin, 1979, 修改)

洛 ( Lowe,1979) 根据流变学,将沉积物重力流划分为具流体流变学性质的流体流(含浊流、流体化流、过渡的液体化流) 和具塑性流变学性质的岩屑流 (含过渡的液化流、颗粒流、粘滞流)。洛(1982) 还提出高密度浊流 (密度大于1.5g/cm³,砂砾级,间歇性)和低密度浊流 (密度小于1.5g/cm³,粉砂和粘土级,缓慢性) 的观点,从而把岩屑流和流体流这两大类型沉积物重力流演化为连续统一体 (图24-3)。
综合上述划分方案,依据沉积物支撑机理将沉积物重力流划分为泥石流 (碎屑流)、颗粒流、液化沉积物流和浊流4种类型是较合理的。它们是统一机制下的连续统一体,是沉积物重力流不同阶段的演化产物 (图24-3,图24-4),并且具有不同的沉积特征 (图24-5)。
1. 泥石流沉积
泥石流是非牛顿流体的高浓度的沉积物分散体,具有屈服强度和高的粘性,是水和粘土杂基支撑碎屑物质的块体流,可发育在坡度大于1°的山麓处,也可分布在深水地区。如果该流体中粗碎屑含量较少,粘土和水含量很高,泥土支撑较粗的砂砾,杂基的相对密度可达2.5,砂砾漂浮在杂基之中,则称为泥流 (狭义的泥石流)。碎屑流是含水的砾石级碎屑碰撞和杂基联合支撑的块体流,含量较低的泥质和水除了提供浮力和屈服强度外,还起到润滑作用。
泥石流 (碎屑流) 多呈厚层块状,单个泥石流沉积厚度为几米到几十米,粒级范围变化大,杂基多,颗粒分选磨圆差,砾石直立和悬浮在杂基之中,结构混杂,可见反向粒度递变层理。

2. 颗粒流沉积
Bagnold(1954) 基于实验研究提出了颗粒流概念, 他在对非粘性的粒状沉积物进行剪切实验时测量了颗粒相互作用和彼此撞击过程由动量变化所产生的分散压力。这种分散压力可以支撑沉积物,使非粘性的沉积物块体发生流动。显然,颗粒流是含水的砂级颗粒碰撞支撑的块体流,维持这种颗粒流流动需要的斜坡角较大 (18°),这表明,深水地区颗粒流作用是局限的,但在沙丘、沙垄的背流面存在高浓度的颗粒流。
颗粒流沉积物主要由砂级成分构成,具有块状层理、底模和突变的顶底界面,可见反向递变层理, 缺少牵引流沉积构造 (图20–5)。Middleton (1970) 认为, 反向递变层理可能是动力筛效应产生的,即流动时小颗粒在大颗粒中下沉,逐渐表现出大颗粒上升。


3. 液化沉积物流沉积
液化沉积物流是超孔隙压力引起的、向上逃逸的、粒间水流产生的牵引力支撑砂级颗粒的流体流,它们可以顺着2°或3°的平缓斜坡向下流动。颗粒呈悬浮状态,沉积物强度减小到零。保持颗粒悬浮的超孔隙压力流体的压力可能被迅速消耗 (几分钟到几小时),颗粒支撑的砂级沉积物质发生沉积,具有块状构造、流体逃逸构造、底模构造、砂火山和包卷层理等,顶底界面分明,递变差,无牵引流沉积构造 (图24–5)。如果液化流流动加速而导致紊动,其可向颗粒流或浊流转化。
4. 浊流沉积
浊流是水、泥、砂等近于均匀混合,并由湍流支撑的水体底部的浑浊流。在浊流沉积物中,支撑颗粒的主要因素有:水流的紊动、水与细粒沉积物混合产生的浮力、粒间绕流、颗粒碰撞产生的分散力等。浊流沉积具有典型的沉积构造和沉积序列,即由5个层段组成的反映水流特点和岩性、构造变化的鲍玛序列。
根据浊流沉积物的密度,可将浊流划分为低密度浊流和高密度浊流。
低密度浊流(密度小于1.5g/cm³) 主要由粉细砂级和粘土沉积物组成,或称为经典浊积岩,其流动是较为缓慢而长期的,主要发育在一次浊流活动的尾部。低密度浊流可能成因于大陆架上暴风浪的搅动、小型河流进入海洋或湖泊、高密度浊流稀释的尾部。在现代和古代深水沉积物中,均存在大量的由粉砂和粘土构成的、具有典型的鲍玛序列的浊积岩。
高密度浊流 (密度大于1.5g/cm³) 主要由砂级沉积物组成,可见砾石级沉积物,与深水泥岩互层。高密度浊流是间歇性、突发性的,主要发育在一次浊流活动的头部。其侵蚀能力强、沉积物粗,形成明显的底模构造、递变层理、平行层理,有时可见交错层理。
(二) 陆相沉积物重力流
随着我国地层沉积学研究和油气勘探事业的发展,从太古代至新近纪,无论是海相地层还是陆相地层,无论是陆源碎屑岩还是碳酸盐岩,均发现了大量的、多种类型的、独具特色的重力流沉积。依据不同分类原则,从不同角度可归纳如下重力流类型 (据赵澄林等,1988)。
(1) 按沉积物源类型:陆源碎屑型、碳酸盐碎屑型、火山碎屑型;
(2) 按形成机制:洪水型、滑塌型、火山喷发型;
(3) 按物质组构和支撑机理:泥石流、碎屑流、颗粒流、液化沉积物流、浊流;
(4) 按沉积形态:扇形体系、沟道或槽谷体、层状或带状体系;
(5) 按沟道发育:发育沟道的浊积扇,不发育沟道的浊积扇;
(6) 按沉积位置:盆地陡坡近岸水下扇、湖盆中央深水湖底扇。
深入研究陆相沉积物重力流的形成机制、分布规律、储集条件,对阐明我国中、新生代陆相盆地形成、演化及其含油气性具重要的科学和实际意义。
第二节 重力流沉积物 (岩) 的基本特征
一、岩石学特征
广义的浊积岩指形成于深水沉积环境的各种类型重力流沉积物及其所形成的沉积岩的总和。因此按成因和组构特征又将重力流沉积物划分为若干岩类,每一岩类又有其各自的成分、结构、构造特征。目前较为通用的分类方案是由沃克 ( Walker,1978)提出的经典浊积岩和非经典浊积岩两类沉积。
(一) 经典浊积岩
经典浊积岩是指沉积物粒度较细 (常为砂级)、具有不同段数的鲍玛层序或序列的浊积岩( Bouma,1962)。一个完整的鲍玛层序是一次浊流事件的记录,由5个段组成(图24-6,图24–7), 自下而上出现的顺序如下。

A段———底部递变层段:主要由砂岩组成,近底部可含砾石。粒度下粗上细,递变层理清楚。一般为正递变层理,反映浊流能量逐渐减弱的沉积过程。砂岩底面上常有冲刷一充填构造和多种印模构造,如槽模、沟模等。A段沉积厚度多为几到几十厘米,较鲍玛层序其他段厚度大,代表高流态的递变悬浮沉积的产物。
B段———下平行纹层段:B段沉积厚度多为几到几十厘米,与A段为渐变接触关系,比A 段沉积物细,多为细砂和中砂,含泥质,具平行层理,粒度递变层理不太明显。平行层理除由粒度变化显现外,更多的是由片状炭屑和长形碎屑定向分布所致,沿层面揭开时可见剥离线理。B段若叠加在 A段之上,则两者是连续过渡的; 若B段作浊流沉积的底,则与下伏沉积单元呈突变关系,其间有一冲刷面,这时B段底层面可见多种印模构造,反映了高流态的沉积水动力条件。
C段———流水波纹层段:以粉砂为主,可见细砂和泥质,呈小型流水型波纹层理和上攀波状层理,常出现包卷层理、泥岩撕裂屑和滑塌变形层理。这表明流水改造和重力滑动的复合作用。C段与B段、D段两者是连续过渡沉积的; C段若与下伏沉积单元呈突变接触,则其间可有冲刷面,并有多种小型底面印模构造。关于本段各类层理的成因,有人认为是在A段和B段沉积后,浊流转变为低密度流,出现了牵引流水流机制所致。C段沉积时,水流已由高流态向低流态转化。

D段--上平行纹层段:该段由泥质粉砂和粉砂质泥组成,沉积厚度不大(多为几厘米),具断续水平纹层。D段若叠于C段之上,两者为连续过渡沉积;但若单独出现,则与下伏泥质沉积单元之间为清楚的名性界面
E段--深水泥岩段:为远洋深水沉积的页岩或泥灰岩、生物灰岩层,含深水浮游化石或其他有机质,具微细水平层理或块状层理,与上覆层为渐变接触,其沉积厚度有赖于浊流发生的频率和强度(图 24-6)。
鲍玛指出,鲍玛序列是根据许多剖面归纳综合形成的理想模式,实际上,完整的鲍玛序列是不常见的。一次浊流形成的鲍玛沉积序列厚度变化较大,可从数厘米到数米不等。由于受到浊流的频率和强度的影响以及再一次浊流的侵蚀冲刷,浊积岩鲍玛层序的完善程度就受到破坏,结果就形成了缺失某些层段的多种层序,如 ABCDE,BCDE、CDE、DE 以及 AB、BC、CD 等各种层序。鲍玛总结认为,有完整鲍玛层序的浊积岩仅占 10%~20%。我国中、新生代陆相盆地中发育的、具有ABCDE 完整鲍玛层序单元的湖相浊积岩也仅占所研究层段的 5%~10%左右。

鲍玛推断浊积岩的各个层段在平面上呈舌状展布,较细粒的沉积层段比其下较粗的层段有更大的展布面积(图 24-8)。这是因为在沿浊流流动方向上流速和粒径都逐渐减小造成的。
(二)非经典浊积岩
非经典浊积岩是指难以用鲍玛层序描述的、由Walker 提出的6种粗粒浊流沉积类型。
1.块状砂岩
块状砂岩是指沉积层内结构均一的砂岩或含砾砂岩,沉积厚度较大,其内部有时隐约显示叠复递变特征。当块状砂岩中出现泄水管和碟状构
造时,指示存在液化流沉积作用。块状砂岩常指示重力流水道沉积环境。
- 叠复冲刷粗砂岩
叠复冲刷粗砂岩常表现为似鲍玛层序的“AAA”序,此处沉积层段“A”是指一个递变层或一次重力流事件 (图24-9)。有时演变为似鲍玛层序“ABABAB”序,每一个递变层之上均连续沉积有厚薄不等的平行层理砂岩。这种沉积序列表明了频繁的、较强水流的多次重力流作用。
- 卵石质砂岩
卵石质砂岩实际上是一种厚度较大、显叠覆递变的砾质砂岩层,每个递变层的下部砾石多,向上逐渐减少。由于砾石常是再沉积组分,故有一定磨圆度 (图24–10)。砾石有时显优选方位,多杂乱分布。在以砂为主的序列上部,有时可见交错层理和泄水构造。故这类岩石指示高密度重力流向牵引流和液化流转化的特征。卵石质砂岩也指示重力流水道沉积环境。

- 颗粒支撑砾岩
颗粒支撑砾岩以再沉积砾石为主,砂级细粒物质充填砾石之间孔隙,并构成颗粒支撑结构。随砂级细粒物质增加可过渡为卵石质砂岩 (相)。按组构特征可划分为紊乱砾岩层,反递变—正递变砾岩层、正递变砾岩层、递变——显层理的砾岩层等4种颗粒支撑砾岩类型 (图24-11)。4种再沉积砾岩厚度大,但不稳定,底面清晰。主要分布在内扇主沟道或非扇重力流水道环境中,随着向沉积水流下游方向,4种颗粒支撑砾岩类型作有规律的变化。

- 杂基支撑的砂砾岩
杂基支撑的砂砾岩支撑物质为粉砂和粘土,其杂基含量一般为25%左右。根据被支撑颗粒的大小和含量,可将杂基支撑的砂砾岩细分为杂基支撑砾岩、杂基支撑砂砾岩和杂基支撑砂岩等3种类型 (图24-12)。杂基支撑的沉积物有时显递变层理,是泥石流沉积作用所致,常反映内扇重力流水道环境。
- 滑塌岩
滑塌岩是指泥砂混杂并具有明显同生变形构造的、不同于鲍玛层序C段的岩层 (图24–13)。随着砂级沉积物的减少,可过渡为具变形层理的泥页岩。滑塌岩系未完全固结的软沉积物,由重力滑动—滑塌作用所致。广泛见于重力流沉积体系,如斜坡根部的补给水道末端及主沟道。

二、结构和构造特征
(一) 结构特征
重力流沉积物从泥石流 (碎屑流) 演化到浊流阶段,其唯一的或主要的搬运方式是悬浮和递变悬浮载荷搬运。其特征在粒度的各项参数,如平均粒径、标准偏差、偏度和尖度等,以及由粒度参数所制作的粒度概率图、C—M图、粒度参数判别函数等方面均有良好反映。
基本特征是其粒级范围宽,颗粒与杂基含量的比值低,分选性和磨圆性变化大,从很差到较好。粒度概率图多为一条斜度不大的、较平的直线或微向上凸的弧线,说明沉积物递变悬浮搬运、粒度范围分布很广、分选差的特点 (图24-14)。在C—M图上,样品点C、M值平行C=M基线分布,属于粒序悬浮区,亦反映递变悬浮沉积为主的特点 (图24-15)。
(二) 构造特征
由于重力流沉积物 (岩) 的多样性而导致其构造特征的复杂性。但无论哪类重力流沉积物都是以递变层理或叠覆递变层理为其最主要的鉴定标志,其次还有平行层理、波状层理、漩涡层理、滑塌变形层理等。有时可伴有少量反映牵引流水流机制的小型交错层理和斜波状层理。

除层理类型外,诸如槽模、沟模、重荷模以及撕裂屑、漩涡层、变形砾、直立砾、漂浮砾、液化锥、液化管、碟状构造、水下岩脉和水下收缩缝等特殊构造类型,分布虽然并不普遍, 但一旦出现就有良好的指相性 (图5-2, 图5-23, 表24-3)。
表24–3 浊积岩常见构造类型及成因
| 成 因 | 沉 积 作 用 | 沉 积 构 造 |
|---|---|---|
| 重力流流动 | 流体的侵蚀冲刷、携带物体的刻蚀、拖拽、跳动和滚动、不均匀负载 | 槽模、沟模、跳模、刷模、锥模、滚痕模、重荷模、火焰构造 |
| 重力作用 | 触发变形滑动—滑塌 | 岩枕构造、滑塌褶曲、滑塌角砾岩 |
| 牵引流与重力流 | 牵引流与重力流复合 | 包卷层理 |
| 生物作用 | 动物觅食和栖居 | 生物扰动构造 |
除指示深水环境的实体化石如有孔虫、放射虫、钙质超微化石外,深水的遗迹化石如平行层面的爬迹、网状迹和平行潜穴等也具良好指相性。
在显微镜下,可见颗粒的粒度大小的规律性变化,再沉积组分诸如破碎鲕粒、化石碎片、晶体碎屑和植物屑,以及泥晶包壳等,它们在一定程度上反映了重力流沉积作用。
第三节 浊流沉积相模式
浊积岩相总体具有如下基本特征:可含浅水化石、植物屑的陆源碎屑沉积,与深水页岩组成韵律层,其无浅水沉积构造,如大型交错层理、浪成波痕、泥裂等。垂向层序中鲍玛序列不一定完整,递变层理为其最主要特点。粒度资料显示悬浮和递变悬浮搬运沉积特点。有滑动—滑塌及沉积物液化的证据———包卷层理、滑塌构造和重荷模。有高密度流动的侵蚀痕—底面印模构造(沟槽、槽模等)。泥岩沉积颜色深,反映深水缺氧沉积环境; 砂岩沉积单层厚度薄 (甚至只几个厘米),但在大面积上分布稳定。
Richard(1998)根据浊流沉积体的粒度以及沉积位置建立了多种沉积模式。如富砾的、富砂的和富泥的浊积扇,点物源和线物源供源的浊积扇,近岸的和盆地中央的浊积扇等。目前,人们主要依据浊流沉积体的形成环境和形态来描述不同浊流沉积模式,主要包括海底扇浊流沉积相模式、湖底扇浊流沉积相模式和浊积沟道相模式。
一、海底扇相模式
补给水道或海底峡谷的主要作用是将泥、砂、砾组成的重力流沉积物输送到深水环境中去,是浊流沉积物的输送搬运通道。同时,高密度重力流具有侵蚀下切作用,会使补给水道或峡谷扩大加深,不断向海底延伸。一个理想的浊积扇可以划分为内扇、中扇和外扇等3个次级沉积单元,同时还伴生有相关的沉积单元,下面兹以沃克和诺马克 (1978) 所建立的海底扇相模式图 (图24-16) 说明其沉积特征。
(一) 内扇亚相
在地貌单元上,这个亚相位于大陆斜坡根部的峡谷出口处,是浊积扇沉积物搬运及沉积的主要通道。内扇亚相可细分为主水道和天然堤阶地微相。在斜坡脚地带,发育滑塌层和紊乱层的泥石流、碎屑流沉积物,在水道向下延伸方向上,依次出现泥石流、碎屑流沉积 (紊乱砾岩层、反粒序至正粒序砾岩、正粒序砾岩、有层理的递变砾岩等)。在水道堤或阶地外缘,由于漫溢作用形成可用鲍玛序列描述的、C段发育的、不同序次的典型浊积岩。

浊流沉积物分布严格受地形的控制,特别是砾岩更严格地受水道的限制。水道宽度和深度因地而异,其深度可达 100~150m,宽度有 2~3km。由于水道的迁移和加积作用可使砂砾质浊积岩分布的宽度和厚度更大。
(二)中扇亚相
中扇亚相位于内扇和外扇之间,主水道开始分叉并发育辫状水道的部位,常早覆舌状体中扇亚相可细分为辫状水道、辫状水道间和中扇前缘等微相。在辫状分支水道里,随着沉积水动力的降低,依次沉积发育卵石质砂岩(或含砾砂岩)和块状砂岩等粗粒浊流沉积类型,有时见颗粒流和液化流沉积。在辫状分支沟道间和中扇前缘,出现多发育鲍玛层序 A、B段的、不同序次的典型浊积岩。中扇无沟道部分以漫溢沉积的 B-E、C-E序列典型浊积岩为特征。辫状水道一-般宽 300~400m,深一般不超过 10m。由于扇表面辫状水道的迁移和加积作用,可使颗粒流沉积的卵石质砂岩和块状砂岩连续出现,从而形成孔隙度和渗透率都非常好的优质厚层油气储层。
有时,强浊流水动力作用,可在中扇和外扇部位形成下切沟道,将浊流沉积物搬运到外扇地区沉积下来。由于其包裹在深水暗色泥页岩中,故含油气潜力很大。
(三) 外扇亚相
外扇亚相与中扇无水道部分相接,地形平坦,基本无水道,沉积物分布宽阔而沉积层薄,有的薄粉砂层可以侧向追踪几十至数百公里。典型沉积是发育鲍玛层序C——E序列和深水泥页岩 (图24-16)。
(四) 海底扇沉积序列
不同沉积时期的海底扇向盆地中央方向不断推进,后期沉积的中扇和内扇就会叠覆在早期沉积的外扇和中扇之上 (图24-17),总体构成自下而上沉积物粒度由细变粗再变细、砂岩沉积厚度加大、下部发育典型浊流沉积、上部发育粗粒浊流沉积的浊流沉积推进序列。如果扇的补给来源渐趋中断或发生海进,此时有可能出现向上变薄、变细的沉积层序。

海底扇沉积序列下部为外扇沉积,砂层为远源浊流成因,但其厚度薄、间距大,发育CDE、DE 鲍玛沉积序列。总体构成向上沉积粒度变粗、砂层厚度加大的反韵律。
海底扇沉积序列中部为中扇沉积,中扇下部表现为向上沉积粒度变粗、砂层厚度加大的反韵律,上部由于辫状水道的迁移,发育多个向上沉积粒度变细、砂层厚度变小的间断正韵律。辫状水道多发育块状层理砂岩、卵石质砂砾岩和递变层理砂砾岩,辫状水道间及其前缘发育近源浊流沉积,以发育鲍玛序列的 ABE、BE为特征。
海底扇沉积序列上部为内扇沉积,是浊积扇沉积物最粗的沉积地区,以发育结构混杂的砂砾岩为特征,在主水道侧方可发育鲍玛序列AE段。整体具有向上沉积粒度变细、砂层厚度变小的间断正韵律特征 (图24–17)。
二、湖底扇相模式
研究结果表明,我国中、新生代陆相沉积盆地发育有不同规模的扇形浊积岩,其岩性、岩相特征均可与沃克 (1978,1982) 的海底扇相模式相对比。在我国东部渤海湾盆地的盆地陡坡,常发育近物源的浊流沉积体—近岸水下扇。湖盆陡坡的近岸水下扇与湖盆中央的湖底扇一样,也可用 Walker的海底扇相模式来描述。较好的实例是东营凹陷南坡粱家楼沙三中缓岸湖底扇 [图24–18 (a)、(b)]和东濮凹陷白庙沙三段陡岸近岸水下扇。其相模式和垂向层序均表现为推进式复合叠置的向上变厚、变粗层序。存在几个向上变厚和变粗的浊流沉积层序就大致反映了有几个“浊流扇叶”的叠加,其特点是扇相砂体、砂砾岩体与深水泥页岩间互出现。每个“扇叶”平面呈扇形,横剖面呈顶平底凸状,纵剖面呈楔状。从扇体根部至扇缘,岩相带为补给水道——内扇——中扇—外扇——盆地平原 (可有深切水道)。相应的岩石类型为:颗粒支撑或杂基支撑的砾岩、有序或无序砂砾岩——卵石质砂岩或块状砂岩—典型浊积岩。其总的变化趋势是沟道浊积岩减少,典型浊积岩增加,这是一个连续的变化过程。

三、浊积沟道相模式
(一) 海槽浊积沟道沉积相模式
海槽型浊流沉积早有报导,诸如美国中部阿巴拉契亚山脉中的奥陶系浊积岩、美洲西海岸科迪勒拉山边缘带不同时代的浊积岩。较为明确并在油气勘探中取得良好效果的是美国文图拉盆地海槽浊积砂岩的研究成果 (许靖华,1980)。文图拉盆地上新统一更新统沟道型浊流沉积主要由4种岩石类型组成:泥岩相、砾岩相、递变砂岩相、薄层砂岩相。它们分别形成于盆地斜坡、海底峡谷或扇、海槽、海槽侧翼。海槽递变砂岩相是流经海底峡谷的浊流到达盆地平原时发生拐弯,再沿盆地长轴纵向搬运、沉积造成的。
海因和沃克( Hein和 Walker,1982) 确定的加拿大魁北克寒武——奥陶系具阶地的辫状海底水道砾质沉积,是典型的浊积沟道沉积。它由厚约270m 的卵石质砂岩和块状砂岩组成,水道深约300m、宽约10km,水道沿平行大陆斜坡脚的凹槽方向延伸 (图24–19)。其中沉积有8种岩相类型:(1) 位于沟道中央的粗砾岩; (2) 具粒序层理的细砾岩和卵石质砂岩; (3) 显粒序的细砾岩和卵石质砂岩; (4) 粒序细砾岩、卵石质砂岩和具液体溢出的砂岩; (5) 非粒序交错层细砾岩、卵石质砂岩和砂岩; (6) 缺少沉积构造的卵石质砂岩和砂岩; (7) 砂和粉砂质浊积岩; (8) 深水页岩。如浊积水道侧向加积形成叠加的主沟道和次要沟道,则发育具有多个冲刷界面的、由多个间断正韵律组成的向上变薄、变细层序 [图24-20 (a)];如浊积水道迁移到阶地上,则形成向上变厚、变粗的层序 [图24–20 (b)]。依此类推,由于构造因素导致水道迁移,充填以致废弃,从而分别形成变厚、变粗和变薄、变细等复杂层序类型。


(二) 湖盆浊积沟道沉积相模式
自20世纪70年代以来,先后在我国东部中、新生代断陷湖盆中发现了受同生断层形成的断槽控制的槽状浊流沉积,如在古近纪辽河凹陷西斜坡上,在边界大断层不远有一条与之平行但倾向相对的一条断层,两者构成狭长的断槽,岸上洪水重力流到此后进入断槽,沿断槽南北方向流动。断崖上可能有多个沉积物重力流供给点,形成的沉积物呈狭长条带状沿边界断层分布,岩性具有递变构造的杂乱砂、泥、砾混杂沉积 (吴崇筠,1986),形成非典型沟道浊积岩相。又如东濮凹陷古近系轴向重力流沟道沉积(赵澄林,1988; 朱筱敏等,1991)。
这种沟道型浊积岩的基本特征如下。
- 岩性和沉积构造标志
暗色质纯泥岩、页岩发育水平层理、韵律层理以及深水介形虫化石和古网状迹、网状迹等遗迹化石。单层厚度几米到十几米,它与发育重力流沉积构造的砂岩、含砾砂岩互层。这些重力流成因的沟道型浊积岩包括:(1) 递变层理砂岩和含砾砂岩,厚几十厘米,底部具有冲刷面、槽模等重力流构造; (2) 平行层理粉细砂岩,以平行层理清晰、厚度较大 (几十厘米到几米) 为特征; (3) 块状层理砂岩,厚度几十厘米到几米,含有撕裂屑,底部具有冲刷面、槽模等重力流构造; (4) 变形层理和交错层理砂岩,常见球枕构造、火焰构造、包卷层理,即滑塌变形构造以及小型波状交错层理。
- 岩矿和古生物特征
沟道型浊积岩成分和结构成熟度较低,多为长石砂岩、岩屑砂岩,岩屑成分复杂,颗粒分选磨圆变化大。可见深、浅水介形虫混生,如我国东部古近系沙三段深水的中国华北介与较浅水的小型拟星介混合共生。
- 粒度概率图和C——M图特征
沟道型浊积岩发育递变层理、平行层理等重力流沉积构造,对应的粒度概率图以粒度分布范围宽、悬浮总体含量较高、跳跃总体分选差为特征。C—M图表现为平行C=M基线的QR段,C值变化大,反映了沉积物递变悬浮搬运的特点 (图24–21)。

- 沉积序列和相模式
轴向重力流沟道型沉积可以被划分为沟道和沟道侧缘漫溢沉积亚相。沟道又可以细分为近源和远源沟道浊流沉积微相,沟道侧缘漫溢又可以细分为近源和远源侧缘漫溢微相。
近源沟道相对临近物源,水流作用强度大,以沉积厚度大 (米级)、泥砾多而混杂、发育冲刷面、槽模以及泥岩厚度薄、砂泥比值大于0.5~0.6为特征; 远源沟道相对远离物源方向,以沉积厚度相对薄 (常小于2m)、泥砾小并且磨圆较好、冲刷面和槽模较少、可见小型波状交错层理以及砂泥比值小于0.5~0.6为特征。
近源和远源侧缘漫溢沉积是高密度重力流在水道中卸载掉大量粗粒沉积物后,在断槽侧翼漫溢形成的低密度浊流沉积,以暗色泥岩沉积厚度较大、砂岩厚度薄且粒度细、砂泥比值小于0.4为特征。近源侧缘漫溢沉积以发育鲍玛序列的 ACE 为特征,远源侧缘漫溢沉积以发育鲍玛序列的CE为特征 (图24–22)。轴向重力流沟道型沉积以向上粒度变细、砂岩厚度变薄为特征,反映了重力流沉积能量逐渐降低的过程。

- 砂体分布特征
轴向重力流沟道型沉积砂体常受同生断裂形成的凹槽走向控制,整体呈雁列式展布,长达几公里。砂体剖面形态为透镜状或楔状,沉积厚度几十米到几百米,沉积宽度几百米。
- 石油地质意义
槽状或沟道型浊积岩体是平面呈不均一带状、剖面呈透镜状分布的砂砾岩体,是有利于油气富集的。因为该储集体不仅储层质量好、砂泥比值适中,而且临近烃源岩,位于油气运移指向,油气易聚集成藏。例如东濮凹陷西部的胡状集油田和中央隆起带的文东气田、桥口气田均为重力流水道浊积岩储油和储气,油气的有利储层受沟道浊积岩的岩性和岩相的控制。
